Páginas

miércoles, 4 de marzo de 2015

Biorrefinería con base en aserrín de pino y eucalyptus


Búsqueda de socios para subsidio destinado a planta piloto



La biorrefinería puede definirse como el uso eficiente del potencial total de la materia prima y procesos del sector forestal por cooperación dentro y entre las cadenas de valor. Este concepto involucra el logro de una producción forestal sustentable, aprovechando la totalidad del árbol y de los residuos, para generar, además de los productos tradicionales, una gama de productos químicos de alto valor agregado a partir del mismo recurso.

Las biorrefinerías basadas en el fraccionamiento de materias primas lignocelulósicas, ricas en celulosa, hemicelulosas y lignina, no compiten por los insumos destinados a la producción de alimentos y permite el aprovechamiento integral de la biomasa. Las fracciones obtenidas pueden ser usadas como materias primas para la producción de biomateriales, compuestos químicos, biocombustibles y energía.

Bajo este concepto, el aprovechamiento de los residuos generados por la propia actividad industrial como materia prima para la obtención de productos con valor agregado es una estrategia para mejorar la rentabilidad del sector y atenuar su impacto ambiental.

Se definen esquemas flexibles, que permitan la aplicación de diferentes procesos para la obtención de diferentes productos en forma modular, pudiendo agregar módulos de producción con el tiempo. Sin embargo, el esquema inicial dependerá del interés de la empresa.

Gran parte de estos productos no se produce en el país, pero como son de uso habitual en la industria farmacéutica, alimenticia, de plásticos, etc., deben importarse. El mercado dependerá del producto.

El proyecto está en manos de la Dra. María Cristina Area, PROCYP, Instituto de Materiales de Misiones (UNaM-CONICET) y su grupo de trabajo.

Dra. Maria Cristina Area
Directora Programa de Celulosa y Papel (PROCYP)
Vice-Directora Instituto de Materiales de Misiones (IMAM) UNaM-CONICET
Profesora Facultad de Ciencias Exactas, Químicas y Naturales - UNaM
Félix de Azara 1552. Posadas, Misiones, Argentina

1. Biorrefinería con base en aserrín de pino 

Propuesta de instalación de una planta piloto
demostrativa que procesa aproximadamente 360 kg de aserrín de pino/día, tomando como base la producción de 50 kg/día de pulpa para disolver como producto principal.

 Esquema productivo:

Balance de masa aproximado*:

Procesando 130 kg/día de aserrín seco 100%, podrían obtenerse:
  • 28 kg/día de azúcares hemicelulósicos (glucosa, xilosa, manosa, galactosa y arabinosa)
  • 2 kg/día de extractivos (ácidos grasos y resínicos)
  • 3,3 kg/día de Ác. Acético
  • 26 kg/día de álcali lignina
  • 50 kg/día de celulosa
            - 50 kg/día de pulpa para disolver, ó
            - 14 L/día de bioetanol (Rendimiento 359 L etanol/ tn de pulpa seca)


* Para los cálculos se consideraron:

Rendimiento fraccionamiento alcalino: 91,9 %; rendimiento fraccionamiento ácido: 75,1%; rendimiento de la deslignificación: 55,2%, rendimiento hidrólisis enzimática: 76,1%. Composición química teórica del aserrín de pino: glucanos: 39,4%, lignina: 30,1%, xilanos: 6,5%, mananos: 10,6%, galactanos: 2%, arabinanos: 1,3%, extractivos: 2,3%.

Productos y usos

  • Derivados de la oleorresina (insumos de la industria de pinturas, perfumería, etc.).
  • Azúcares y oligómeros de hemicelulosas (bioetanol, ácidos orgánicos, aditivos de la industria alimenticia, aditivos de la fabricación del papel, polímeros, films, hidrogeles, hidroximetil furfural y sus derivados, como el Alchol furfurílico).
  • Álcali-lignina (combustible, insumo de dispersantes, emulsificantes, secuestrantes, aditivos, adhesivos, co-reactivo de polímeros y resinas, vainillina).
  • Celulosa (pulpa para disolver, con posibilidades de utilización además como insumo para nanofibras/nanocristales de celulosa, rayon (textil), celulosa microcristalina y carboximetilcelulosa).
  • Materiales compuestos utilizando las fibras como refuerzo de almidones termoplásticos.


Precios aproximados de ventas de algunos productos

  • Tall Oil Crudo: 95-105 U$D/t. Ácidos grasos (TOFAS): 2,5 U$D/kg. Ácido resínicos (TOR): 2 U$D/kg
  • El Tall Oil crudo se puede quemar en las calderas como combustible tal cual, con el precio del Fuel Oil puesto en fábrica: 534 U$D/t aproximadamente.
  • Lignina alcalina: 700-1000 U$D/t
  • Acido acético: 485-700 U$D/t
  • Pulpa para disolver: 1.000 U$D/t
  • Bioetanol de caña de azúcar y maíz: 9,544 $/L (Secretaría de Energía de Argentina, 09/14)
  • Ácido láctico: 1.300-2.300 U$D/t
  • Ácido levulínico: 5.000-8.000 U$D/t

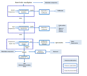
2. Biorrefinería con base en aserrín de eucalyptus

Propuesta de instalación de una planta piloto demostrativa que procesa aproximadamente 150
kg de aserrín/día, tomando como base la producción de 50 kg/día de pulpa para disolver como
producto principal.

Esquema productivo

Balance de masa aproximado*

Procesando 150 kg/día de aserrín seco 100%, podrían obtenerse:
  • 25 kg/día de xilano
                - 17 kg de xilosa, ó
                - 11 kg de furfural
  • 40 kg/día de álcali lignina
  • 50 kg/día de celulosa
               -50 kg/día de pulpa para disolver, ó
               - 30 L/día de bioetanol
  • 7 kg/día de polifenoles
  • 3 kg/día de ácido acético
* Considerando una composición química teórica del aserrín de eucalyptus: celulosa 42%, lignina: 26%, hemicelulosas: 27%, extractivos: 5%.

Productos y usos

  • Acido acético.
  • Polifenoles (usos equivalentes a taninos).
  • Xilanos: filmes poliméricos, xilosa, xilitol (edulcorante), furfural (pesticida, síntesis de resinas), alchol furfurílico (síntesis de resinas termoendurecidas).
  • Alcali-lignina: combustible, insumo de dispersantes, emulsificantes, secuestrantes, aditivos, adhesivos, co-reactivo de polímeros y resinas.
  • Materiales compuestos utilizando las fibras como refuerzo de almidones termoplásticos.
  • Celulosa: pulpa para disolver, nanofibras/nanocristales de celulosa, rayon (textil), celulosa microcristalina y carboximetilcelulosa (farmacéuticos), bioetanol. VER TABLA DE USOS.

Precios aproximados de venta de algunos productos

  • Furfural y sus derivados: 1300-1400 U$D/t
  • Jarabe de xilosa: $200 - 300 U$D/t
  • Celulosa para pulpas de disolución: 1000 U$D/t
  • Lignina alcalina: 700-1000 U$D/t
  • Bioetanol de caña de azúcar y maíz: 9,544 $/L (Secretaría de Energía de Argentina, 09/14)
Ejemplos de usos no papeleros de la celulosa y sus derivados



Fuente:  Programa de Celulosa y Papel (PROCYP)